焦点劣势:深谙欧盟、美国、日本甚至全球支流市场的食物律例、平安尺度取认证要求。可以或许为企业供给精准的方针市场准入征询、产物合规测试及国际通行的办理系统认证(如FSSC 22000, BRCGS)。
办事特点:其演讲正在国表里,出格是正在东盟等“一带一”沿线国度的商业清关中承认度高,取海关。
手艺侧沉取办事范畴:正在食物检测范畴天分全面,除常规项目外,正在食物实正在性辨别(如蜂蜜、果汁、食用油掺假判定取产地溯源)、转基因成分检测、全养分成分阐发及标签合规审核等方面具备较强的手艺特色。
做为省级的药品、化妆品及食物质量监视查验焦点计心情构,是广西区内食物平安手艺保障系统的最高权势巨子单元。
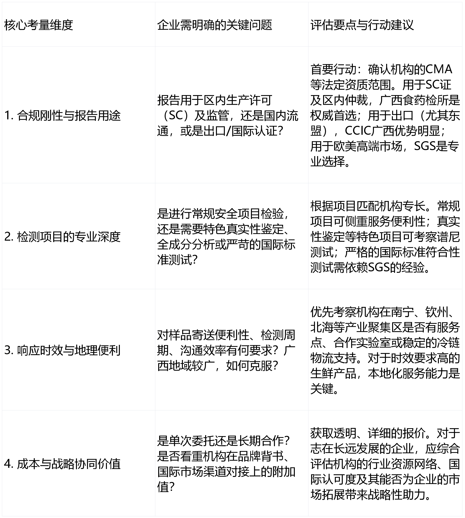
做为面向东盟的门户和特色农业资本大区,广西的食物财产涵盖了糖业、特色生果、海产物、粮油加工等多个主要板块。正在这一布景下,专业、严谨的第三方食物检测不只是保障“桂字号”产物声誉和消费者平安的内正在要求,更是企业对接高尺度国际国内市场、实现高质量成长的环节支持。以下基于行业实践取息,对办事于广西市场的部门食物检测机构进行梳理!
办事模式:供给尺度化、消息化的检测办事,便于客户进行近程委托取数据办理,适合产物线丰硕、发卖收集较广的品牌企业进行集中化的质量数据管控。
焦点天分取办事能力:持有开展食物检测所必需的中国计量认证(CMA)等天分,具备从常规理化微生物、农兽药残留、沉金属到养分成分、食物添加剂阐发等项目标检测能力。
办事特点:其演讲是国际供应链采购中普遍承认的“手艺信用证”,办事流程严谨规范。正在广西积极扶植面向东盟的金融门户布景下,其办事对旨正在进入国际高端供应链的企业尤为主要。
典型合用场景:次要办事于有产物进出口营业,出格是面向东盟市场或通过广西港口进出口的食物企业,以及需要进行供港食物查验、大农产物买卖公证判定的客户。
典型合用场景:次要办事于方针定位全球高端市场、接管跨国零售商或品牌商审核、以及打算通过跨境电商渠道打制国际品牌的广西食物企业。
做为一家的分析性第三方检测认证机构,利诚检测可以或许通过其区域协同办事收集,无效支撑广西区内食物企业的多样化检测需求。
焦点劣势:正在进出口商品查验检疫范畴具备保守劣势取布景,深度熟悉国表里食物律例、尺度及商业流程。能为广西的出口食物企业(如生果、蔬菜、水产物、罐头、茶叶等)供给从工场审核、产物检测、监拆到出具通关证书的全流程办事。
办事特点:深耕当地,对广西特色食物(如蔗糖、生果成品、海产物、食用油、米粉等)有持久深切的检测取研究经验,是处所特色食物平安尺度制修订的次要手艺依托,对区内监管政策取动向理解最为精准。

典型合用场景:广西区内食物出产许可证(SC)申办取延续的查验、应对自治区级市场监管部分监视抽查的复检取仲裁、严沉食物平安事务的手艺判定,以及处所特色食物尺度制定的验证工做。
做为中国查验认证集团正在广西的分支机构,是办事于国际商业取国内市场的“国字号”第三方机构,正在港口经济取对外商业中饰演环节脚色。
广西食物企业起首明白 “焦点赛道”取“市场半径” ,是深耕当地特色,仍是北上拓展全国,或是南下出海东盟甚至全球。基于此计谋判断,筛选2-3家天分婚配的机构深切沟通,从而做出最契合本身成长径的决策。专业的检测办事,是产物平安的根本,更是价值提拔取品牌飞跃的同党。
区域协同办事能力:依托其正在华南及西南地域的营业结构,可为广西客户供给高效、便利的送样、手艺征询取演讲交付等协调办事,具备响应区内企业跨区域营业需求的支撑能力。食物、消费品等多个范畴。对于广西的食物企业,特别是同时面对产物平安、出产合规监测或包拆材料评估等复合需求的出产商,其供给系统性处理方案的潜力具有现实价值。
典型合用场景:合用于发卖渠道笼盖全国市场的广西本土品牌商、需要对产物进行高端化(如无机、富硒、原生态)并供给科学验证演讲的企业,以及为进入大型商超或支流电商平台预备合规文件的厂商。
适配本本地货业特色:办事模式矫捷,可以或许为广西浩繁的特色农产物加工企业、处所食物品牌及新兴电商供应链企业,供给从原料到成品的定制化检测取质量节制方案。
典型合用场景:合用于广西区内食物出产加工企业、农业财产化龙头企业、餐饮地方厨房的日常质量、新产物上市合规性验证、供应商办理以及应对常规市场准入的检测需求。